
據統計 Paypal 在德國擁有22%以上的市佔,並在歐盟也相的普及,但過去因為電商詐欺太嚴重,因此User 決定把Paypal 先關閉,藉由此次重新打造德國網站,把Paypal 重新串接,並搭配 Riskified 保險服務,來分攤掉網路電商的詐欺的運營風險。
Paypal 的Api 看起來昇級了,官方也建議用新版的 Rest api v2 版本串接。
Sandbox. https://api-m.sandbox.paypal.com Live. https://api-m.paypal.com
連結
進階模式多了,Venmo(社交支付)、Debit or Credit Card、Paypal Pay Later (先買後付),但需要申請 PayPal 的 Braintree 付款閘道。
P.S. PayPal 的 Braintree 是一個全面的支付解決方案,類似於Payment gateway,主要是幫助商家接受、處理和分配支付,它解決了多個與接受線上支付相關的問題,提供了一個安全、靈活且易於集成的平台。
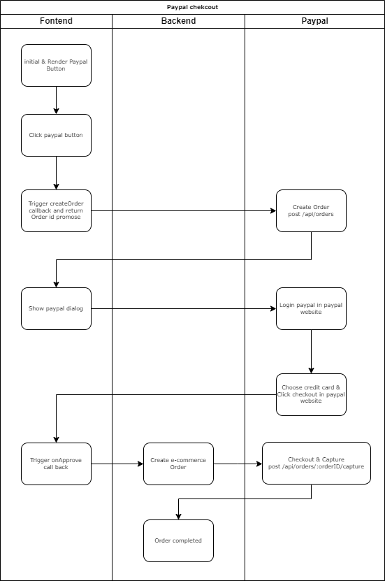
首先,可以先參考官方的 Integration builder 的範例,其實寫的不錯,基本上照著界接就能做完了
npm install @paypal/react-paypal-js --save
'use client'; // next js client component
import { PaymentOptions } from '@/const/payment/payment-option';
import { useCaptureMutation, useGetConfigQuery, useProcessMutation } from '@/redux/api/test-payment-apiSlice';
import { IGernalPaymentParams } from '@/typing/cart';
import { PayPalButtons, PayPalScriptProvider } from '@paypal/react-paypal-js';
import { v4 as uuidv4 } from 'uuid';
export default function TestPaypal() {
const { data: paymentInitOption, isLoading: isPaymentInitLoading } = useGetConfigQuery(); // rtk query 取得 payal sdk 前端初始化的參數
const [Process] = useProcessMutation(); // rtk query 用來呼叫建立建立授權訂單的api
const [Capture] = useCaptureMutation(); // rtk query 用來呼叫提取信用請款的api
const gernalPaymentParams: IGernalPaymentParams = {
paymentTypeCode: PaymentOptions[PaymentOptions.Paypal],
orderNo: uuidv4(),
} as IGernalPaymentParams;
const createOrder = (): Promise<string> => {
return Process(gernalPaymentParams)
.unwrap()
.then((res: ApiResponse<IGeneralPaymentResult>) => {
if (res.isSuccess) {
const orderId = res.data.paymentReturnValue;
return orderId;
}
return '';
});
};
const onApprove = (data: any) => {
return Capture(gernalPaymentParams)
.unwrap()
.then((res: ApiResponse<IGeneralPaymentResult>) => {
if (res.isSuccess) {
debugger;
paypalOrderId.current = res.data.paymentReturnValue;
alert('Payment success');
}
});
};
return (
<>
{!isPaymentInitLoading && (
<PayPalScriptProvider options={paymentInitOption}>
<PayPalButtons
createOrder={createOrder}
onApprove={onApprove}
style={{ layout: 'horizontal', color: 'white', tagline: true }}
/>
</PayPalScriptProvider>
)}
</>
);
}
"Payment": {
"PaymentOptions": [
{
"PaymentName": "Paypal",
"IsSandbox": true,
"ClientId": "Your paypal clientId",
"Secret": "Your paypal secret",
"EndPoint": "https://api-m.sandbox.paypal.com" // sandbox
}]
}
public async Task<Result<Dictionary<string, string>>> GetConfig()
{
var dic = new Dictionary<string, string>();
dic.Add("client-id", GeneralPaymentConfig.ClientId);
dic.Add("currency", HardCodeKey.BasedCurrency);
// dic.Add("disable-funding", "credit,card"); // 關閉信用卡及借記卡
var result = new Result<Dictionary<string, string>> { IsSuccess = true, Message = "", Data = dic };
return result;
}
依據官方文件,所述,我們可以呼叫 api 取得 Access-Token 或是使用 client_id:secret 當成 token 去呼叫paypal API
// To make REST API calls, include the bearer token in this header with the Bearer authentication scheme. The value is Bearer <Access-Token> or Basic <client_id:secret>
public async Task<string> Authorization()
{
return Convert.ToBase64String(Encoding.ASCII.GetBytes($"{GeneralPaymentConfig.ClientId}:{GeneralPaymentConfig.Secret}")); ;
}
public async Task<Result<GeneralPaymentResult>> ProcessAsync(GernalPaymentParameter paymentParameter)
{
var result = new Result<GeneralPaymentResult>
{
IsSuccess = false,
Message = "",
Data = new GeneralPaymentResult
{
PaymentReturnType = PaymentReturnType.OrderId,
}
};
try
{
var headers = new Dictionary<string, string>
{
{ "Authorization", $"Basic {Authorization()}" },
{ "PayPal-Request-Id", HttpContext.Current.TraceIdentifier},
};
var paymentCapture = new PaymentCapture
{
Intent = "CAPTURE",
PurchaseUnits = new List<PurchaseUnit>
{
new PurchaseUnit
{
ReferenceId = paymentParameter.OrderNo,
Amount = new Model.ViewModels.Payment.Amount
{
CurrencyCode = "EUR",
Value = "1.00"
},
Shipping = new PaypalShipping
{
Address = new PaypalAddress
{
AddressLine1 = "2211 N First Street",
AddressLine2 = "Building 17",
AdminArea2 = "San Jose",
AdminArea1 = "CA",
PostalCode = "95131",
CountryCode = "US"
}
}
}
},
PaymentSource = new PaymentSource
{
PayPal = new PayPal
{
ExperienceContext = new ExperienceContext
{
PaymentMethodPreference = "IMMEDIATE_PAYMENT_REQUIRED",
BrandName = "EXAMPLE INC",
Locale = "en-US",
LandingPage = "LOGIN",
ShippingPreference = "SET_PROVIDED_ADDRESS",
UserAction = "PAY_NOW",
ReturnUrl = "https://example.com/returnUrl",
CancelUrl = "https://example.com/cancelUrl"
}
}
}
};
// Use Newtonsoft.Json to serialize the object to JSON (for demonstration)
string body = JsonConvert.SerializeObject(paymentCapture, Formatting.Indented);
var orderRsult = await HttpHelper.PostAsync<PaypalOrderResponse>(GeneralPaymentConfig.EndPoint + "/v2/checkout/orders", body, headers);
result.Data.PaymentReturnValue = orderRsult.Id;
result.Success();
}
catch (Exception ex)
{
result.Fail(ex.Message);
NLogUtil.WriteSEQLog($"[Paypal][ProcessAsync]Error:{ex.Message},StackTrace:{ex.StackTrace}", NLog.LogLevel.Error);
}
return result;
}
public virtual async Task<Result<GeneralPaymentResult>> CaptureAsync(GernalPaymentParameter paymentParameter)
{
// Sandbox have some issue.cannot use capture
var result = new Result<GeneralPaymentResult>
{
IsSuccess = false,
Message = "Capture fail!",
Data = new GeneralPaymentResult
{
}
};
try
{
var url = GeneralPaymentConfig.EndPoint + $"/v2/checkout/orders/{paymentParameter.PaymentGatewayOrderId}/capture";
var requestBody = "";
var headers = new Dictionary<string, string>
{
{ "Authorization", $"Basic {Authorization()}" },
{ "PayPal-Request-Id", HttpContext.Current.TraceIdentifier},
};
var response = await HttpHelper.PostAsync<PaypalOrderResponse>(url, requestBody, headers);
if (response.Status == "COMPLETED")
{
result.IsSuccess = true;
result.Message = "Capture success";
}
}
catch (Exception ex)
{
result.Fail(ex.Message);
NLogUtil.WriteSEQLog($"[Paypal][CaptureAsync]Error:{ex.Message},StackTrace:{ex.StackTrace}", NLog.LogLevel.Error);
}
return result;
}
有趣的東西,Pyapl 的第三方支付,先出貨在付款,paypal 承諾商家一定收的到錢。